
傳真:
18923864027
QQ:
709211280
地址:
深圳市福田區振中路84號愛華科研樓7層
怎么使用MOS管控制達到電源緩啟動的目的在電信工業和微波電路設計領域,普遍使用MOS管控制沖擊電流的方達到電流緩啟動的目的。MOS管有導通
MOS管的電源防反接電路設計介紹本文就介紹如何用MOS管來實現電源防反接電路。使用PMOS或者NMOS都是可以的,下面先來看一下PMOS怎么實現如圖
MOS管怎么判斷IC的驅動能力一、現象現象①你是否遇到過這樣的情況?IC芯片空載時,輸出電壓正常,但當帶上負載后,輸出電壓馬上就會往下掉
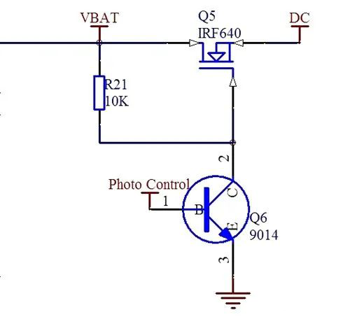
解析怎么使用三極管BJT驅動MOS管受限于MOS管的驅動閾值,在許多的應用場景中無法直接使用MCU或者SOC的GPIO電平驅動MOS的導通與關斷,此時需
開關電源上MOS管的選擇方法介紹MOS管最常見的應用可能是電源中的開關元件,此外,它們對電源輸出也大有裨益。服務器和通信設備等應用一般都
MOS管開通過程的米勒效應與應對措施介紹在現在使用的MOS和IGBT等開關電源應用中,所需要面對一個常見的問題 — 米勒效應,本文將主要介紹
NMOS與PMOS的原理和區別,MOS管應用電路設計介紹一簡介MOS管,是MOSFET的縮寫。MOSFET金屬-氧化物半導體場效應晶體管,簡稱金氧半場效晶體管
MOS管是什么,NMOS,PMOS與三極管的區別介紹什么是MOS管MOS管是指場效應晶體管,有G(gate 柵極) D(drain 漏極) S(source 源極)三個端口,
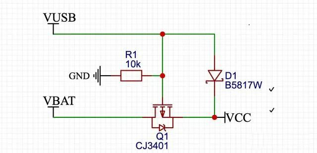
MOS管的雙電源自動切換電路設計介紹實現雙電源自動切換電路,其中利用了三個MOS管進行的電路設計。然而,最近小編看到了另外兩種主副電源自
MOS管散熱片設計如何影響EMC表現介紹MOS管散熱片與EMC的關系在電子電路設計當中,很多情況下都要考慮EMC的問題。在設計中使用MOS管時,在添
電源開關MOS管電路設計解析MOS管因為其導通內阻低,開關速度快,因此被廣泛應用在開關電源上。而用好一個MOS管,其驅動電路的設計就很關鍵
兩個MOS管串聯接法的應用介紹本文是關于兩個MOS 管串聯組成反向電流阻斷電路的介紹。兩個MOS管背靠背串聯,組成雙向開關。Figure 1 示例