
傳真:
18923864027
QQ:
709211280
地址:
深圳市福田區振中路84號愛華科研樓7層
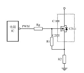
MOS管開關頻率最高多少如何測算與MOS開關管的損耗計算MOS管開關電路MOS管開關頻率最高多少如何測算詳解,先來看看MOS管開關電路。下為一張
7n80場效應管參數規格書 封裝尺寸詳情7n80場效應管參數-型號概述7n80場效應管參數型號概述,此功率MOSFET生產是使用SL先進的平面條紋DMOS
什么是雙柵場效應管 原理與檢測方法詳解和作用是什么什么是雙柵場效應管雙柵場效應管有一個源極、一個漏極和兩個柵極,在金屬柵極與溝道之
必看的文章工程師離不開的電路設計工具介紹電子電路設計基本流程1、先分析所要實現的功能,并對其功能進行歸類整合,明確輸入變量、輸出變
電源mos管驅動電路怎么選型 電源mos管優質品牌推薦電源mos管,選擇到一款正確的MOS管,可以很好地控制生產制造成本,最為重要的是,為產品
mos管推挽電路組成結構和特點 晶體管和CMOS驅動級推挽電路圖推挽電路mos管推挽電路,什么是推挽電路。推挽電路就是兩個不同極性晶體管間連
在ON狀態下 MOSFET與三極管的區別有哪些 寫得明明白白MOSFET是一種在模擬電路和數字電路中都應用的非常廣泛的一種場效晶體管。三極管也成
結型場效應管JFET知識詳解(附上圖文)結構與四個工作區什么是場效應管(JFET)場效應管(JFET)它不僅具有雙極型三極管的體積小,重量輕,耗電
什么是漏極 源極 柵極與場效應管的結構原理解析場效應管場效應管一般的晶體管是由兩種極性的載流子,即多數載流子和反極性的少數載流子參
逆變器場效應管選型表-逆變器中場效應管發熱是哪些原因選擇到一款正確的MOS管,可以很好地控制生產制造成本,最為重要的是,為產品匹配了一
場效應管 三極管 IGBT知識概括與三者如何使用分析(一)IGBTIGBT (Insulated Gate Bipolar Transistor),絕緣柵雙極型晶體管,是由晶
雙極結與場效應晶體管(BJT及FET)及PN結二極管等知識詳解晶體管是指可以執行開關和放大的半導體器件。 它可以用作開關或放大器的電子設備稱