TVS二極管
瞬態抑制二極管簡稱TVS(TransientVoltageSuppressor),TVS的電氣特性由P-N結面積,參雜濃度及晶片阻質決定的。其耐突波電流的能力與其P-N結面積成正比。
反映速度快(為pS級),體積小,箝位電壓低,可靠性高。常用的TVS二極管的擊穿電壓有從5V到550V的系列值。且可靠性高,在TVS管規范之工作范圍內,性能可靠,不易劣化,使用壽命長。
TVS二極管的特性
①VBR:TVS二極管最小擊穿電壓。也就是在流過規定電流(IR)時,加于TVS兩極的最小擊穿電壓;
②VRMW:正常工作時候可承受的電壓。這個電壓在實際應用當中應大于或等于被保護電路的正常工作電壓;
③IPP:最大峰值脈沖電流。處于反向狀態時,允許通過的最大脈沖峰值電流;
④VC:箝位電壓。處于峰值時候,兩端出現的最大電壓值稱為箝位電壓


TVS二極管的主要參數
最大反向漏電流ID和額定反向關斷電壓VRWM。VRWM是TVS最大連續工作的直流或脈沖電壓,當這個反向電壓加于TVS的兩極間時它處于反向關斷狀態,流過它的電流應小于或等于其最大反向漏電流ID。
最小擊穿電壓VBR和擊穿電流IR。VBR是TVS最小的擊穿電壓。在25℃時,低于這個電壓TVS是不會發生雪崩的。
當TVS流過規定的1mA電流(IR)時,加于TVS兩極的電壓為其最小擊穿電壓VBR。按TVS的VBR與標準值的離散程度,可把VBR分為5%和10%兩種。對于5%的VBR來說,VRWM=0.85VBR;對于10%的VBR來說,VRWM=0.81VBR。
最大箝位電壓VC和最大峰值脈沖電流IPP。當持續時間為20mS的脈沖峰值電流IPP流過TVS時,在其兩端出現的最大峰值電壓為VC。VC、IPP反映了TVS的浪涌抑制能力。VC與VBR之比稱為箝位因子,一般在1.2~1.4之間。
電容量C。電容量C是由TVS雪崩結截面決定的,是在特定的1MHz頻率下測得的。C的大小與TVS的電流承受能力成正比,C太大將使信號衰減。因此,C是數據接口電路選用TVS的重要參數。
最大峰值脈沖功耗PM。PM是TVS能承受的最大峰值脈沖功率耗散值。在給定的最大箝位電壓下,功耗PM越大,其浪涌電流的承受能力越大;在給定的功耗PM下,箝位電壓VC越低,其浪涌電流的承受能力越大。
另外,峰值脈沖功耗還與脈沖波形、持續時間和環境溫度有關。而且,TVS所能承受的瞬態脈沖是不重復的,器件規定的脈沖重復頻率(持續時間與間歇時間之比)為0.01%。如果電路內出現重復性脈沖,應考慮脈沖功率的累積,有可能損壞TVS。
TVS二極管應用
1、在交流電路應用
若應用在交流電路,一般是雙向極性,因為來自兩個方向的浪涌電壓沖擊。如下圖是雙向TVS在交流電路中的應用例子,這里TVS二極管的作用是有效地抑制電網帶來的沖擊脈沖,出現過壓時候,VRMW上升到擊穿電壓而被擊穿,這時候出現擊穿電流,一旦達到峰值IPP,兩端的電壓就會被箝位到VC以下。這樣就保護了后級電路,包括保護整流橋、電容以及后面的元器件。


2、在直流電路應用
在直流方面,TVS二極管單向即可,TVS與輸出負載并聯,負載可以是直流電源或者其他輸出系統,需要注意的是TVS管的最高反向工作電壓至少大于1.2倍電路輸入電壓,這樣電路才較為可靠。


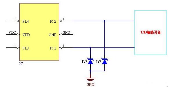
TVS二極管在直流方面應用的更廣泛,特別是ESD防護,便攜式設備對于ESD很敏感,利用TVS二極管超快速特點,可有效吸收脈沖。


TVS二極管在直流應用的還有很多,例如晶體管保護、集成電路保護、各種負載輸出等
〈烜芯微/XXW〉專業制造二極管,三極管,MOS管,橋堆等,20年,工廠直銷省20%,上萬家電路電器生產企業選用,專業的工程師幫您穩定好每一批產品,如果您有遇到什么需要幫助解決的,可以直接聯系下方的聯系號碼或加QQ/微信,由我們的銷售經理給您精準的報價以及產品介紹
聯系號碼:18923864027(同微信)
QQ:709211280

