Ib-,Ib+為運放兩輸入端的偏置電流,也可以叫做偏置電流。而我們所說的運放輸入偏置電流通常為兩者的平均值,運放輸入失調電流為兩者的差值,應能做到準確的區分出三者的不同。
輸入偏置電流測量方式,總體來說主要有兩種測試方法,一種是讓輸入偏置電流流入一個大的電阻,從而形成一個失調電壓,然后放大失調電壓并進行測量,這樣就可以反算出輸入偏置;
另一種方法是讓輸入偏置電流流入一個電容,用電容對這個電流進行積分,這樣只要測得電容上的電壓變化速率,就可以計算出運放的偏置電流。
第一種方法
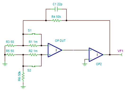
具體電路如下圖所示,C1是超前補償電容以防止電路的振蕩,根據實際電路選擇。OP2為測試輔助運放,需選低偏置電壓和低偏置電流的運放。測試步驟和原理下面一步一步進行推算。

(1)首先測試運放的失調電壓。關閉S1和S2,測試出OP2運放的輸出電壓Vout 。則輸入失調電壓為:

(2)打開S2,待測運放的Ib+流入R2,會形成一個附加的失調電壓Vos1,測試出OP2運放的輸出電壓Vout1。則運放同向輸入失調電壓為(疊加定理的思想):

(3)關閉S2,打開S1,待測運放的Ib-流入R1,會形成一個附加的失調電壓Vos2,測試出OP2運放的輸出電壓Vout2。則運放反向輸入失調電壓為:

(4)運放輸入偏置電流為
Ib=[(Ib+)+(Ib-)]/2
運放輸入失調電流為
Ios=(Ib+)-(Ib-)
這種測試方法有幾個缺點,一個是使用了很大的電阻R1和R2,一般會是M歐級,這兩個電阻引入了很大的電壓噪聲。受到電阻R1和R2的阻值的限制,難以測得FET輸入運放的偏置電流。
第二種方法
第二種方法測試方法,是讓運放的輸入偏置電流流入電容,利用i=c*du/dt的思想,具體測試如下圖。從圖中的公式很容易理解測試的原理,這個測試的關鍵,是選取漏電流極小的電容。

(1)關閉S2打開S1,IB+流入電容C,用示波器觀察Vo的變化,結果如下圖。按上圖的方法就可以計算出IB+。

(2)關閉S1打開S2,IB-流入電容C,用示波器觀察Vo的變化,結果如下圖。就可以計算出IB-,見下表。

這種測試方法可以測得fA級的失調電流。測試時需要選用低漏電流的電容,推薦使用極低漏電流的特氟龍電容,聚丙烯(PP)電容或聚苯乙烯電容。
一個經驗(from Wayne Xu),貼片電容在焊接過程中,由于引腳可能殘留焊錫膏等雜質,會使FET運放的漏電流大大的增加。曾經測試一個偏置電流為小于10pA級的運放,由于沒有對引腳進行清洗,結果測得結果出現了很大的誤差,或者叫差錯,達到了nA的水平了。
〈烜芯微/XXW〉專業制造二極管,三極管,MOS管,橋堆等,20年,工廠直銷省20%,上萬家電路電器生產企業選用,專業的工程師幫您穩定好每一批產品,如果您有遇到什么需要幫助解決的,可以直接聯系下方的聯系號碼或加QQ/微信,由我們的銷售經理給您精準的報價以及產品介紹
聯系號碼:18923864027(同微信)
QQ:709211280

