電源適配器噪聲問題和解決方法介紹
〈烜芯微/XXW〉專業制造二極管,三極管,MOS管,橋堆等,20年,工廠直銷省20%,上萬家電路電器生產企業選用,專業的工程師幫您穩定好每一批產品,如果您有遇到什么需要幫助解決的,可以直接聯系下方的聯系號碼或加QQ/微信,由我們的銷售經理給您精準的報價以及產品介紹
電源適配器噪聲產生原因
傳導干擾概念:傳導干擾主要評估輸入和輸出線上流過的干擾噪聲。待測試的設備EUT通過阻抗匹配網絡LISN 連接到干凈的交流電源上。
(一)LISN的作用如下
1.隔離待測試設備EUT和交流輸入電源,濾除由輸入電源線引入的噪聲及干擾。
2.EUT產生的干擾噪聲依次通過LISN內部的高通濾波器和50 ?電阻,在50 ?電阻上得到相應的信號值送到接收機進行分析。
(二)測試原理分析
傳導干擾來源于差模電流噪聲和共模電流噪聲,這兩種類型的噪聲干擾如下圖所示:

圖2: 差模電流和共模電流
1.差模電流在兩根輸入電源線間反方向流動,兩者相互構成電流回路,即一根作為差模電流的源線,一根作為差模電流的回線。
2.共模電流在兩根輸入電源線上同方向流動,它們分別與大地構成電流回路,即同時作為共模電流的源線或回線。
電源適配器噪聲產生原因及解決方法
(一)共模電流
1.共模電流產生原因
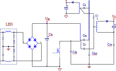
共模電流在輸入及輸出線與大地間流動,其產生主要是功率器件高頻工作時產生的電壓的瞬態的變化。
共模電流的產生主要有下面幾部分:
① 通過MOSFET源級到大地的電容Cde。如果改進IC的設計,如對于單芯片電源芯片,將MOSFET源極連接到芯片基體用于散熱,而不是用漏極進行散熱,這樣可以減小漏極對大地的寄生電容。
PCB布線時減小漏極區銅皮的面積可減小漏極對大地的寄生電容,但要注意保證芯片的溫度滿足設計的要求。
②通過Cm 和Cme產生共模電流。
③ 通過Ca 和 Cme產生共模電流。
④ 通過Ct 和Coe產生共模電流。
⑤ 通過Cs 和Coe產生共模電流,這部分在共模電流中占主導作用。
減小漏極電壓的變化幅值及變化率可減小共模電流,如降低反射電壓,加大漏源極電容,但這樣會使MOSFET承受大的電流應力,其溫度將增加,同時加大漏源極電容產生更大的磁場發射。

圖3: 共模電流產生
2.解決方法
(1)增加Y電容

圖4: Y電容作用
電壓如果系統加了Y電容,由圖4所示, 通過Cs的大部分的共模電流被Y 電容旁路,返回到初級的地,因為Y電容的值大于Coe。
Y電容必須直接并用盡量短的直線連接到初級和次級的冷點。作為一個規則,如果開通MOSFET的dV/dt大于關斷時的值,Y電容連接到初級的地。反之連接到Vin。
強調:電壓沒有變化的點稱為靜點或冷點,電壓變化的點稱為動點或熱點。初級的地和Vin都是冷點,對于輔助繞組和輸出繞組,冷點可以通過二極管的位置進行調整。
圖5中,A,Vcc,Vin和Vo為冷點,D,F和G 為熱點。

圖5: 冷點位置
(2)改變變壓器的結構
去除Y電容無法有效的旁路共模電流,導到共模電流噪聲過大,無法通過測試標準,設計的方法是改進變壓器的結構。一般的法加利屏蔽方法不能使設備在無Y電容的情況下通過EMI的測試。
由于MOSFET的漏極端的電壓變化幅值大,主要針對這個部位進行設計。永遠注意:電壓的變化是產生差模及共模電流的主要原因,寄生電容是其流動的通道。

