眾所周知,EMC 是指電磁兼容測試,指設備所產生的電磁能量既不對其它設備產生干擾,也不受其他設備的電磁能量干擾的能力。隔離電源模塊的 EMC 測試包含 EMI(電磁干擾)測試和 EMS(電磁抗擾度)測試兩項,那么如何保證電源模塊的 EMC 性能呢?這里將為大家揭曉。
1、EMC 簡介
EMI 電磁干擾指被測設備對周圍設備產生干擾的能力,主要包括傳導騷擾 CE、 輻射騷擾 RE。電源模塊的 EMS 電磁抗擾度指由于在正常運行時,設備或系統能承受相應標準規定范圍內的電磁能量干擾,根據國標根據國標 GB/T 16821-2007 《通信用電源設備通用試驗方法》中規定電源模塊測試主要包括群脈沖抗擾度(EFT)、浪涌抗擾度(SURGE)、靜電放電抗擾、輻射抗擾度等項目。
EMC 的產生必須具備的三要素,干擾源、傳輸介質以及敏感設備,如下圖 1 所示。三者缺一個都構不成 EMC 問題,那么電源模塊的設計中僅需針對其中一個方面進行整改即可實現 EMC 防護,例如從干擾源進行根除、改善傳輸介質避免干擾傳遞或將敏感設備遠離干擾源等方法。


圖 1 EMC 三要素
2、EMC 干擾防護第一式——電路設計
高功率密度、高轉換效率的電源模塊一般都是開關電源,在開關管開通、關斷時,電壓和電流都會被斬波,造成較大瞬態變化(di/dt、dv/dt),所以電源模塊不論其使用什么樣的拓撲結構,只要是開關電源,其都會產生一定程度的 EMC 干擾如圖 2 所示。


圖 2 開關電源常見拓撲與斬波
電源模塊的 EMC 性能可通過優化自身拓撲結構和規范 PCB 設計進行提升。例如:
l 電路設計中,以先保護后濾波為原則,保護器件應放置在離產品的靜電導入口最近的地方;
拓撲設計中,選擇連續導通模式(CCM)的拓撲,例如 Boost、全橋、推挽等拓撲;
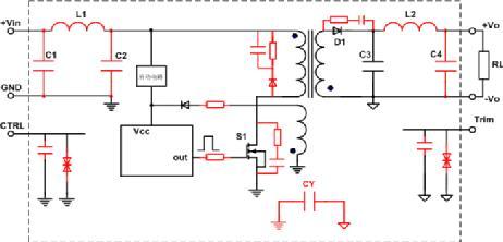
在電路防護方面,開關管建議加 RC 吸收電路和 RCD 吸收電路,且靠近開關管放置,從而降低尖峰電壓,在 EMC 傳輸路徑上使用π型濾波和全波整流電路等濾波電路,具體可參考圖 3;
lPCB 設計中,盡可能地大面積鋪地,并且盡量減小對地平面的分割,減小回路面積,從而降低干擾。避免出現大面積孤立銅區,大面積孤立銅區會因電磁等原因影響模塊的可靠性;減少布線的長度,從而減小動態節點處電感,避免產生較強的電磁場。


圖 3 電源模塊 EMC 優化拓撲
3、EMC 干擾防護第二式——器件選擇
電源模塊的元器件選擇會直接的影響模塊的整體性能,接下來將為大家從電源芯片、高頻變壓器、場效應管以及共模電感等方面介紹,具體如下所示。
高頻變壓器:應保證直流損耗低、交流損耗低,漏感小,并且需要良好的繞組布局讓繞組之間有良好的屏蔽,從而使開關電源工作時,在漏極產生的尖峰盡可能的小;
場效應管:關注其導通電阻和低柵極電荷兩項參數,這兩項即影響模塊的 EMC 性能也影響整體的效率,所以要做好兩者的平衡;
共模電感:與其他無源器件相同,關注其電參數,例如額定電壓、額定電流、電感量以及漏感等參數
濾波電容:應用于輸入端進行濾波;應用于輸出端吸收開關頻率及高次諧波電流分量,需求趨勢是小型大容量化、高頻低阻抗化以及高耐壓;
壓敏電阻:要求最大直流工作電壓大于電源及信號線直流工作電壓。


圖 4 電源模塊部分元器件
4、EMC 干擾防護第三式——外圍保護
電源模塊作為模塊類產品,對于體積的要求較高,如果僅要依靠電源模塊內部的設計滿足要求,則產品的體積會非常之大,成本會非常昂貴,因為吸收 EMS 的電子元器件的體積都很大,所以高等級的 EMC 干擾防護只能通過外圍電路設計來滿足系統的 EMS 要求。
根據國標 GB/T 16821-2007 《通信用電源設備通用試驗方法》中規定,傳導騷擾(CE)的波形大體是分為三種成份組成,分別是低頻(150KHz~0.5MHz)、中頻(0.5MHz~5MHz)以及高頻(5MHz~30MHz)。而針對不同情況則需要不同的外圍電路進行解決。
低頻:屬于差模騷擾,使用差模濾波電路解決;
中頻:同時有差模和共模騷擾,由共模濾波電路和差模濾波電路共同解決;
高頻:屬于共模騷擾,使用差模濾波電路解決。
電源線中往往同時存在共模和差模干擾,因此電源 EMI 濾波器是由共模濾波電路和差模濾波電路綜合構成,如圖 5 所示。


圖 5 電源模塊 EMC 外圍推薦電路
5、EMC 干擾防護第四式——優質的電源模塊
對于自主搭建的電源模塊,不僅研發周期較長和生產成本較高,且產品的一致性與可靠性均難以保證,此時可以選用一款優質的電源模塊進行產品設計。

烜芯微專業制造二極管,三極管,MOS管,橋堆等20年,工廠直銷省20%,4000家電路電器生產企業選用,專業的工程師幫您穩定好每一批產品,如果您有遇到什么需要幫助解決的,可以點擊右邊的工程師,或者點擊銷售經理給您精準的報價以及產品介紹

烜芯微專業制造二極管,三極管,MOS管,橋堆等20年,工廠直銷省20%,4000家電路電器生產企業選用,專業的工程師幫您穩定好每一批產品,如果您有遇到什么需要幫助解決的,可以點擊右邊的工程師,或者點擊銷售經理給您精準的報價以及產品介紹

